BASEstartm Open DAS
for Modicon®
on OpenVMStm
Installation and User's Guide


Previous Contents Index


Chapter 1
Overview

This chapter provides an overview of the BASEstar Open DAS for Modicon Programmable Controllers. It also briefly describes Modicon programmable controller communications, and the supported functions for the DAS for Modicon programmable controllers.

1.1 Description

The DAS for Modicon programmable controllers allows you to access Modicon programmable controllers using BASEstar Open Device Services, BASEstar Open Data Services or OMNI Services.

Device Services is the device configuration and data collection component of BASEstar Open for OpenVMS, allowing the user to:

Data Services is the data management component of BASEstar Open for OpenVMS that provides device independent access to shop floor data allowing the user to:

OMNI Services provides the Applications Programming Interface (API) used by the BASEstar Open Device/Data Services to communicate with shop floor devices. OMNI uses the Manufacturing Messaging Specification (MMS) (ISO-9506) model to communicate with shop floor devices. OMNI also has the capability to support non-MMS devices such as Modicon programmable controllers through protocol specific Device Access Software, such as the DAS for Modicon programmable controllers.

Using the DAS for Modicon programmable controllers, applications can perform a variety of device access functions for the Modicon programmable controllers.

1.2 Device Communications

The DAS for Modicon programmable controllers consists of software that provides device-specific communications for users of the OMNI API. BASEstar Open Device/Data Services use the OMNI API to provide device communications to BASEstar Open users.

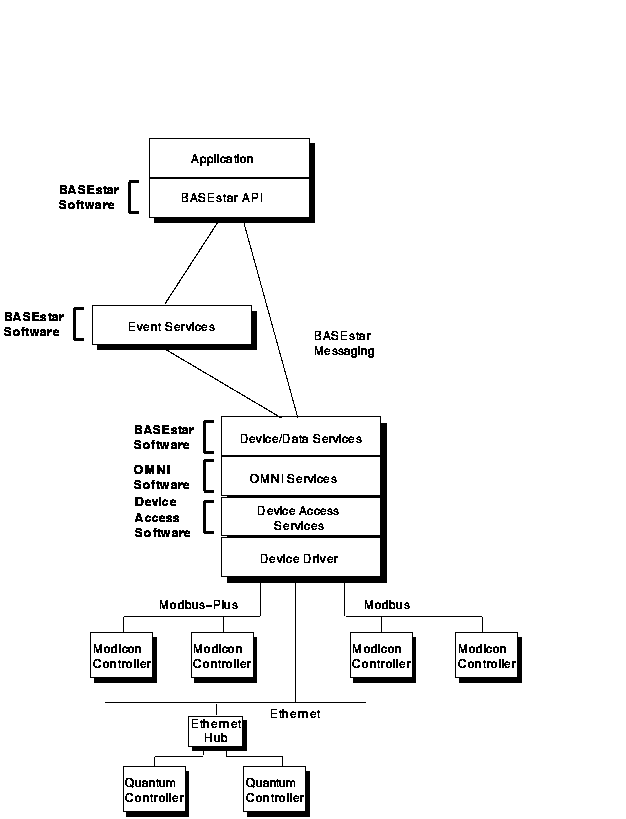
The DAS software communicates the requests and data directly with an OpenVMS device driver to send data to and receive data from plant-floor devices. Figure 1-1 shows how the DAS for Modicon programmable controllers facilitates communications between BASEstar Open Device or Data Services and the device.

Figure 1-1 DAS Communications


1.3 Supported Functions and Devices

You can perform only device access funtions that are supported by the DAS.

The DAS for Modicon programmable controllers supports the following OMNI Services functions for Modicon programmable controllers:

The DAS for Modicon programmable controllers supports the following Modicon programmable controllers:

For more information about the supported functions for these programmable controllers, refer to Chapter 3 of this document.


Previous Next Contents Index